中国铁工投资:以“韧”字开启“十五五”新征程
2026-04-11 14:49:45 中国铁工投资 阅读(29)
在“十五五”开局的关键节点,中国铁工投资将“韧”确立为2026年度关键引导字。通过对近期工作会议精神与“韧”字内涵的深入解读,可以清晰地看到这家央企面向未来的战略定力与发展逻辑。

定调“十五五”以“韧”应变,凝聚发展共识
今年2月,中国铁工投资在京召开2026年工作会议暨二届一次职工代表大会。这次会议不仅是年度工作部署会,更是迈向“十五五”新征程的动员会。会上,中国铁工投资明确提出“十五五”时期工作的总体思路,强调要致力打造具有国际竞争力的“生态环境系统服务商和现代城市投资运营商”(即“两商”愿景)。

中国铁工投资2026年工作会议暨第二届一次职代会
正是在这次会议上,经过广泛征集与层层遴选,2026年度关键引导字——“韧”正式发布。从字源上看,“韧”由“韦”(柔韧的熟牛皮)和“刃”(刚硬的锋刃)组成,蕴含着“柔而固”的东方智慧。这与中国铁工投资“以水为师、奔涌向前”的企业哲学高度契合:“水至柔,却可穿石;形无常,却始终向东”。在当前行业深度调整、市场波动加剧的背景下,选择“韧”字,既是对过去几年(“为、干、正、创”)精神血脉的延续,更是对未来复杂环境的一份清醒认知与坚定应答。
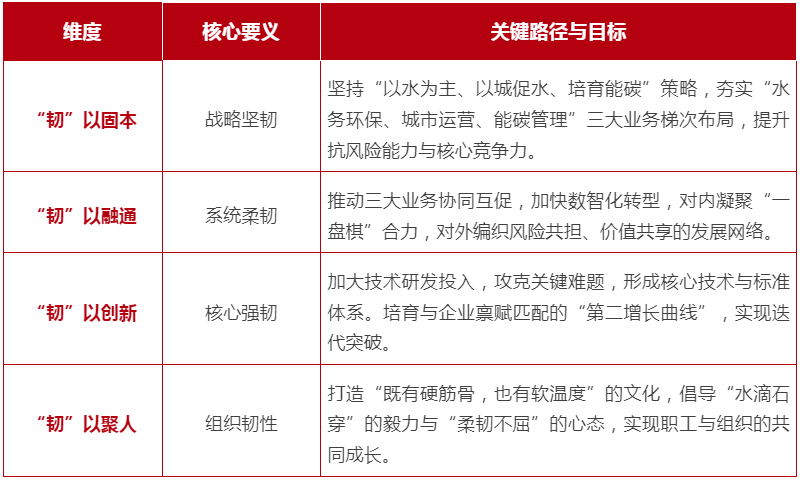
“韧”的四重维度从战略定力到组织活力
围绕“韧”这个核心,中国铁工投资系统阐释了其在战略、协同、创新与组织四个层面的深刻内涵,构成了企业应对变局、开创新局的完整逻辑框架。

愿景领航以“两商”愿景汇聚奋进力量
中国铁工投资作为中国中铁倾力打造的“生态环境与绿色城乡领域”专业发展平台,始终致力于成为具有国际竞争力的生态环境系统服务商和现代城市投资运营商。这一“两商”愿景,是全集团干部职工奋发向上、逐梦前行的共同追求与行动指南,是集团创造驱动、质量筑基、品牌塑造的动力源泉。它凝聚着全体干部职工的目标所向、行动所指,必将指引铁工投资人在“十五五”的征程中乘风破浪、扬帆远航。
这一愿景的践行,深深植根于新时代中国中铁企业核心价值观的沃土之中。“创造 质量 品牌”——这六个字,源于践行“三个转变”的长期实践,是对中国中铁开路先锋文化的丰富和延展,是早已融入血脉的精神密码,是一代代中铁人日用而不觉的共同价值观念。它旗帜鲜明地回答了我们要实现什么样的发展、怎样实现高质量发展的问题。
面向未来,中国铁工投资将坚定不移用创造集聚发展新动能。持续落实国资委和中国中铁全面深化改革部署要求,聚焦国之所需、企之所能,全力打造全维度创新体系,加快形成新质生产力,进一步增强核心功能、提升核心竞争力。将坚定不移走质量至上之路。深入实施效率提升专项行动,坚持匠心品质、精益求精,持续优化提升产品和服务质量,为客户带来更好的价值体验,增强专业化竞争优势。将坚定不移塑造卓越品牌。努力打造“中铁水务”专业品牌,进一步提升企业品牌引领力,将企业打造成为员工信任、客户信赖、公众尊重、发展可持续的行业标杆,不断续写高质量发展新篇章。
涵养“六气”风骨以尚水文化铸就铁工之魂
如果说“韧”是企业应对变局的战略定力,那么“两美”使命、“两商”愿景与“创造 质量 品牌”的价值观,则为这份定力标定了航向与基石。而要将战略与文化真正落地为行动,则需要精神层面的具象支撑——“六气”风骨。中国铁工投资深谙“以水为师”的哲学,将水的品性与铁军担当深度融合,淬炼出新时代铁工人应有的精神脊梁:正气、骨气、大气、勇气、和气、静气。这“六气”,是“韧”在个体与组织层面的生动写照,也是践行核心价值观、迈向“两商”目标的行动注脚。
以尚水之清,涵养“胸怀坦荡、公而忘私”的正气。水清则明,心清则正。这份纯粹本真是铁工人立身行事的精神准则。要始终以正气为引领,将坦荡之风、奉公之念融入团队建设与生产经营各环节,待人以诚、处事以公,让廉洁奉公的正气成为铁工人的鲜明品格。
以尚水之韧,砥砺“铁骨铮铮、坚韧不拔”的骨气。 水滴石穿,非一日之功;江河奔海,历千难而不辍。这正是铁工人攻坚克难的精神写照。在生产经营与改革发展中,需要这般在困境中坚守、在磨砺中成长,不因艰难而却步,不因挫折而退缩的“铁骨”与“韧劲”。
以尚水之容,涵养“豁达包容、无欲则刚”的大气。 海纳百川,有容乃大。要以开放包容之心对待同事、合作与创新,尊重多元人才,汇聚各方智慧,在协同共赢中助力企业拓展发展版图。
以尚水之进,锤炼“敢打敢拼、主动担当”的勇气。 水虽至柔,却能穿岩破石。面对行业深度调整,必须打破思维定式,以无畏姿态探索未知、突破瓶颈,因势而变、顺势而为,用敢闯敢试的勇气开辟工作新路径。
以尚水之融,凝聚“团结协作、和衷共济”的和气。 万涓汇流成河,百河奔腾入海。集团发展离不开各部门协同发力,要摒弃本位思想,多换位思考、协同补台,以“上下同欲”的和气汇聚成攻坚克难的强大合力。
以尚水之静,沉淀“从容不迫、处变不惊”的静气。 水遇狂风而不躁,处低谷而不馁。无论遇到什么情况,都要沉下心来精准研判、科学处置,深耕专业本领,以坚定执着的事业信念稳住心神,在变局中把握主动。
涵养“六气”风骨,让水的品性与铁工的担当深度融合,方能以文化铸魂、以精神聚力,锻造一支敢打硬仗、善作善成的铁军队伍,为企业高质量发展注入不竭动力。
战略落地以实干实绩为“韧”注入执行力
理念的生命力在于实践。工作会议对2026年的重点工作部署,为“韧”字注入了具体的行动内涵,强调实现年度目标必须坚持 “五种思维” :对标对表思维、前瞻布局思维、精准施策思维、底线思维和党建引领思维。这为“韧”的战略定力提供了方法论支撑。
中国铁工投资在工作报告中所列的七大重点任务,则是对“韧”的行动细化:强化提升战略引领力(定航向)、经营战斗力(拓增量)、价值创造力(增效益)、企业竞争力(提韧性)、项目管控力(夯基础)以及安全保障力(控风险)。特别是明确提出“积极‘提韧性’,强化提升企业竞争力”,直接将“韧”的打造量化为了年度工作目标之一。
观察以“韧性”书写高质量发展的绿色篇章
将年度关键词提升至企业哲学与战略行动相融合的高度,在中国铁工投资的发展历程中已形成独特传统。从“干”字当头的行动力,到如今“韧”字所展现的定力与应变力,折射出企业对自身发展阶段和外部环境的深刻洞察。
“韧”不是消极的承受与等待,而是主动的构建与持守。它要求企业在寒流中稳住根基(固本),在复杂中编织网络(融通),在压力下孕育新机(创新),在挑战中凝聚人心(聚人)。对于以“水务环保、城市运营、能碳管理”为主业的中国铁工投资而言,这恰恰呼应了其业务本身的长周期、重积累、需耐心的特性。
“坚韧不拔攻坚,韧劲十足致远。”2026年,中国铁工投资试图将“韧”字融入全集团上下三千余人的思维与行动,同时以“六气”风骨铸就精神内涵。这种对“战略定力”与“行动智慧”的强调,定能助其在“十五五”的激流中“以水为师 柔韧向东”;在“十五五”的征程中“奔涌向前 行稳致远”,书写更加扎实、更可持续的绿色篇章。